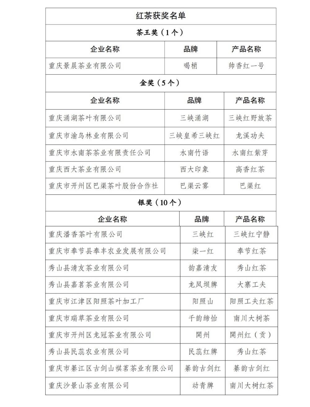
9月24日,重庆市第十五届“三峡杯”名优茶评选活动启动,经来自市农业农村委、市科技局、市农科院等单位26名专家现场品评, “巴渠雀舌”“帅香红一号”分别获得绿茶和红茶类的茶王奖。同时还选出“涌湖银毫”等14个金奖、“三峡红宁静”等25个银奖以及“三峡芽白”等2个创新奖。

▲专家现场对参赛茶样进行评价并交流意见。记者 栗园园 摄
“三峡杯”名优茶评选活动始办于1997年,是我市举办最早、最具影响力的一项品牌茶事活动,是推动全市茶叶品质整体提升的重要抓手。
本届评选活动共收到来自全市22个区县的70家企业、农民专业合作社、家庭农场等新型经营主体选送的茶样共计138个,其中绿茶62个、红茶52个、花茶5个、沱茶及砖茶7个、白茶4个、老鹰茶等代用茶8个,参评茶样突破历史新高。
“这次参评茶样首次突破100个,这也从侧面反映企业对茶叶产品质量、茶叶品牌建设的整体意识进一步提升。”评审专家、市茶叶产业技术体系创新团队首席专家吴全说,企业作为生产主体对茶叶品质提升起到至关重要的作用,每届评比活动主办方都会邀请部分茶企到现场,让他们通过观摩,掌握可以从哪些方面入手提升产品品质。
吴全说,10年前,我市茶叶整体品质处于全国下游,通过名优茶评选活动及斗茶大赛等活动持续举办,近年来,我市不少茶叶产品开始在国内赛事中崭露头角,全市茶叶品质已进入全国上游梯队。
此外,在提升茶叶品质方面,在市茶叶产业技术体系创新团队、市农技总站等单位的参与下,我市还着力推动茶树品种调优,全市茶树良种率已达69.9%;推广绿色、有机、生态、低碳茶叶生产加工关键技术,全市茶园绿色有机生态低碳面积逐年增加,现有有机认证基地62个面积5.2万亩、绿色食品茶叶基地226个面积21.2万亩、全国绿色食品原料基地茶叶面积2.7万亩。
市农业农村委相关负责人介绍,目前,全市茶园面积已达到109.5万亩,干毛茶产量5.2万吨,产值53.7亿元,持续带动全市近50万茶农人均增收超万元。
评选活动现场采取茶样加密盲评、专家审评打分、全程监督等方式,按照国家标准《茶叶感官审评方法》(GB/T23776—2018)的规定,分别对外形、汤色、香气、滋味和叶底五个项目感官品质进行全面准确评价。最终评选出茶王奖2个、金奖14个、银奖25个、创新产品奖2个。


版权所有:ac米兰足球直播入口 主办:ac米兰足球直播入口 ICP备案:渝ICP备10005495号-7 政府网站标识码:5000000061 渝公网安备 50019002500651号