近日,潼南区决定开展乡村职业经理人(乡村CEO)聘任工作。首批选聘3名乡村运营管理等方面专业人才到村(社区)兼职担任乡村CEO,聘任期限为2年。
据了解,此次招募旨在迭代推进“英才潼行”工程人才兴乡行动,以人才振兴推动乡村全面振兴,为潼南在服务支撑打造城乡融合乡村振兴示范区中培塑城乡共荣新范例提供人才支撑。
乡村CEO的职能职责是策划运营各种资源要素,运用现代经营管理理念,对乡村进行市场化运作和公司化管理,发展集体经济产业和运营村集体资产的职业经理人。
报名资格主要是热爱农业农村工作,能够适应基层工作环境;具有3年及以上经营管理、投融资、农文旅、农业科研生产等工作经验,年龄一般在50周岁以下;有在潼南成功运营乡村产业项目的优先聘任。
年度考核为合格及以上的乡村CEO,可享受工作经费补贴、产业发展分红、项目支持等激励政策。

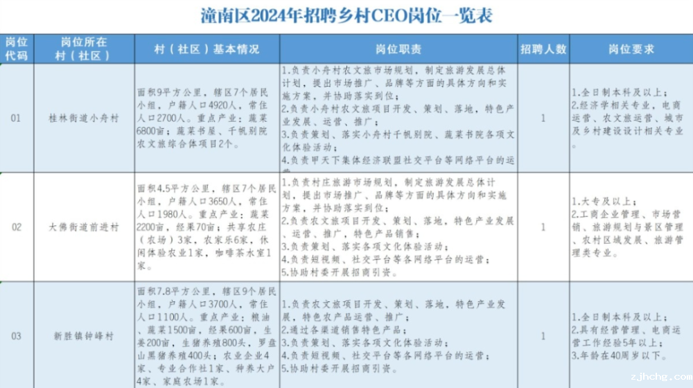
▲招聘岗位。
报名时间从即日起至7月24日。咨询方式为18306056257,杨老师。
版权所有:ac米兰足球直播入口 主办:ac米兰足球直播入口 ICP备案:渝ICP备10005495号-7 政府网站标识码:5000000061 渝公网安备 50019002500651号