西南大学林仕梅教授团队在揭示高水平昆虫蛋白对大口黑鲈健康生长的影响研究上取得进展
近期,西南大学水产学院林仕梅教授团队在国际期刊Animal Nutrition(中科院一区Top,IF=6.1)发表题为“Excessive level of dietary insect protein negatively changed growth metabolomic and transcriptomic profiles of largemouth bass (Micropterus salmoides)”的研究论文。

大口黑鲈(Micropterus salmoides)作为我国重要的淡水经济养殖鱼类,因肉质鲜美、结实、耐储藏而深受消费者喜爱。近年来,其养殖规模与产量逐年上升,2023年养殖产量达到88万吨,市场潜力巨大。随着饲料原料价格的攀升,大口黑鲈产业的健康发展受到制约,寻找低成本、优质蛋白源成为大口黑鲈饲料工业发展的新方向。为推动大口黑鲈养殖产业的高质量发展,西南大学林仕梅教授团队持续开展昆虫蛋白源的创新利用研究。该团队前期研究发现饲料中黄粉虫水平超过36%会显著影响大口黑鲈生长和肝脏健康(Chen等,2023),其影响机制是什么?目前不清楚。因此,探究过量摄入昆虫蛋白对鱼类营养代谢的影响机制,为大口黑鲈饲料的原料选择和优化配制提供技术策略,具有重要的现实意义。

研究团队通过设计三种等氮等脂饲料,分别使用黑水虻(Hermetia illucens, HI)幼虫干粉替代0%(HI0,对照组)、20%(HI20)和40%(HI40)的鱼粉,饲养大口黑鲈80天,发现HI40组鱼的生长性能和蛋白效率(PER)显著降低(P < 0.05),肝脏脂肪含量增加和肝脏氧化指标升高(P < 0.05,图1)。

图1 不同黑水虻添加水平对大口黑鲈肝脏组织形态学的影响
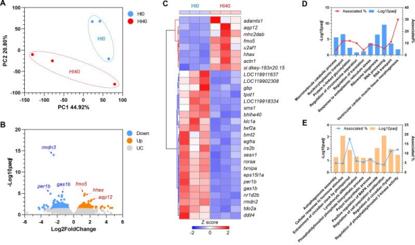
转录组分析显示,上调基因在蛋白质分解代谢和内质网应激相关的生物过程中富集;而下调基因则富集在细胞增殖、生长、新陈代谢、免疫和维持组织稳态等生物过程中富集。联合转录组和代谢组分析结果显示,高黑水虻水平饲料干扰了叶酸代谢、丙酸代谢和α -亚麻酸代谢等代谢途径(图2)。


图2 高水平黑水虻对大口黑鲈肝脏代谢组的影响
西南大学水产学院博士研究生孙皓为本文的第一作者;西南大学水产学院林仕梅教授为通讯作者。该研究得到了国家重点研发计划项目(2019YFD0900200)、重庆市现代农业产业技术体系(CQMAITS202315)和重庆市水产科技创新联盟项目(CQFTIU2024-10)的支持。
版权所有:ac米兰足球直播入口 主办:ac米兰足球直播入口 ICP备案:渝ICP备10005495号-7 政府网站标识码:5000000061 渝公网安备 50019002500651号